• 境外分支机构
  • 境内附属公司
请选择省份(按首字拼音排序):
安庆市 蚌埠市 巢湖市 池州市 滁州市 阜阳市 合肥市 淮北市 淮南市 黄山市 六安市 马鞍山市 宿州市 铜陵市 芜湖市 宣城市 亳州市
福州市 龙岩市 南平市 宁德市 莆田市 泉州市 三明市 厦门市 漳州市
白银市 定西市 甘南藏族 嘉峪关市 金昌市 酒泉市 兰州市 临夏回族 陇南地区 陇南市 平凉市 庆阳市 天水市 武威市 张掖市
潮州市 东莞市 佛山市 广州市 河源市 惠州市 江门市 揭阳市 茂名市 梅州市 清远市 汕头市 汕尾市 韶关市 深圳市 阳江市 云浮市 湛江市 肇庆市 中山市 珠海市
百色市 北海市 崇左市 防城港市 桂林市 贵港市 河池市 贺州市 来宾市 柳州市 南宁市 钦州市 梧州市 玉林市
安顺 毕节 贵阳 六盘水 黔东南 黔南 黔西南 铜仁 遵义
白沙黎族 保亭黎族 昌江黎族 澄迈县 定安县 东方市 海口市 乐东黎族 临高县 陵水黎族 南沙群岛 琼海市 琼中黎族 三亚市 屯昌县 万宁市 文昌市 五指山市 西沙群岛 中沙群岛 儋州市
保定市 沧州市 承德市 邯郸市 衡水市 廊坊市 秦皇岛市 石家庄市 唐山市 邢台市 张家口市
安阳市 鹤壁市 焦作市 开封市 洛阳市 南阳市 平顶山市 三门峡市 商丘市 新乡市 信阳市 许昌市 郑州市 周口市 驻马店市 漯河市 濮阳市 济源市
大庆市 大兴安岭 哈尔滨市 鹤岗市 黑河市 鸡西市 佳木斯市 牡丹江市 七台河市 齐齐哈尔 双鸭山市 绥化市 伊春市
鄂州市 恩施州 黄冈市 黄石市 荆门市 荆州市 潜江市 神农架林区 十堰市 随州市 天门市 武汉市 仙桃市 咸宁市 襄阳市 孝感市 宜昌市
常德市 长沙市 郴州市 衡阳市 怀化市 娄底市 邵阳市 湘潭市 湘西 益阳市 永州市 岳阳市 张家界市 株洲市
白城市 白山市 长春市 吉林市 辽源市 四平市 松原市 通化市 延边朝鲜
常州市 淮安市 连云港市 南京市 南通市 苏州市 宿迁市 泰州市 无锡市 徐州市 盐城市 扬州市 镇江市
抚州市 赣州市 吉安市 景德镇市 九江市 南昌市 萍乡市 上饶市 新余市 宜春市 鹰潭市
鞍山市 本溪市 朝阳市 丹东市 抚顺市 阜新市 葫芦岛市 锦州市 辽阳市 盘锦市 沈阳市 铁岭市 营口市 大连市
阿拉善盟 巴彦淖尔 包头市 赤峰市 鄂尔多斯 呼和浩特 呼伦贝尔 通辽市 乌海市 乌兰察布 锡林郭勒 兴安盟
固原市 石嘴山市 吴忠市 银川市 中卫市
果洛藏族 海北藏族 海东地区 海南藏族 海西蒙古 黄南藏族 西宁市 玉树藏族
滨州市 德州市 东营市 菏泽市 济南市 济宁市 莱芜市 聊城市 临沂市 日照市 泰安市 威海市 潍坊市 烟台市 枣庄市 淄博市 青岛市
安康市 宝鸡市 汉中市 商洛市 铜川市 渭南市 西安市 咸阳市 延安市 榆林市
长治市 大同市 晋城市 晋中市 临汾市 吕梁市 朔州市 太原市 忻州市 阳泉市 运城市
阿坝 巴中市 成都市 达州市 德阳市 甘孜 广安市 广元市 乐山市 凉山市 眉山市 绵阳市 南充市 内江市 攀枝花市 遂宁市 雅安市 宜宾市 资阳市 自贡市 泸州市
阿克苏 阿拉尔 阿勒泰 巴音郭楞 博尔塔拉 昌吉回族 哈密 和田 喀什 克拉玛依 克孜勒苏 石河子 塔城 图木舒克 吐鲁番 乌鲁木齐 五家渠 伊犁
阿里 昌都 拉萨 林芝地区 那曲 日喀则 山南
保山市 楚雄州 大理州 德宏州 迪庆藏族 红河州 昆明市 丽江市 临沧市 怒江州 曲靖市 思茅市 文山州 西双版纳 玉溪市 昭通市
杭州市 宁波市 湖州市 嘉兴市 金华市 丽水市 绍兴市 台州市 温州市 舟山市 衢州市
    热门关键字: 电子银行信用卡悦生活贵金属

    业务总体介绍

        建设银行现金管理    为企业铸就财富    筹划未来

        企业资金管理中可能面临的问题          建设银行现金管理

        资金使用效率低下                        提高资金使用效率

        资金筹措成本过高                        降低资金成本

        资金交易风险高                          有效控制风险

        集团对下属单位管控力不足                加强集团财务管控力

     

        建设银行现金管理,协助客户加强资金管理,提高资金使用效率,防范资金风险。

        建设银行现金管理,为客户量身打造适合其资金管理的现金管理解决方案。

     

    Ø         建设银行现金管理概况

        1994年,建设银行开始为企业集团提供现金管理服务;2002年,作为国内第一家提供现金池管理的金融机构,为美国通用电气公司(GE)在华投资企业提供现金管理服务;2008年,建设银行对现金管理业务进行整合,升级和优化了现金管理系统,重点推出了44种典型产品和11个行业解决方案。截至2008年底,建设银行已通过重要客户服务系统(VSS)为财政部、中国石油、中国石化、LG800余家大型集团企业建立银企直联平台。

    2005年、2007年,建设银行重要客户服务系统连续获得中国人民银行“科技进步一等奖”。2008年,位列全球500强的35家中国企业中,有20家采用建行的现金管理服务;位列全球500强的跨国企业中,有15家与建行开展现金管理合作。

     

    Ø         建设银行现金管理的优势和特点

    n         品种丰富、功能完备的产品体系

    参数化模块化设计,可为客户量身定做。

    n         功能领先、安全可靠的系统支持

    先进的电子平台,客户“一点”接入,打造其专用/属网络。

    n         快速响应、专业专注的专家团队

    经验丰富,总分支行三级联动服务。

    n         覆盖全国、延伸全球的服务体系

    13374家中国内地分支机构、9家海外分行和代表处,与世界100多个国家(地区)的800余家银行建立了外汇支付代理行关系。

    n         规范高效、经验丰富的行业实践

        国内较早开办现金管理业务的银行之一,客户包括政府客户、国内大型企事业客  户、跨国公司客户、金融同业客户等,积累了大量成功案例。

     

    Ø         服务理念

    中国建设银行现金管理,秉承“以市场为导向、以客户为中心”的经营理念,通过专业化团队,根据客户需求,为其定制现金管理解决方案,提供综合性、个性化的全面金融服务和一流的银行服务体验,助力企业财务成长和价值提升,实现银企共赢。

     

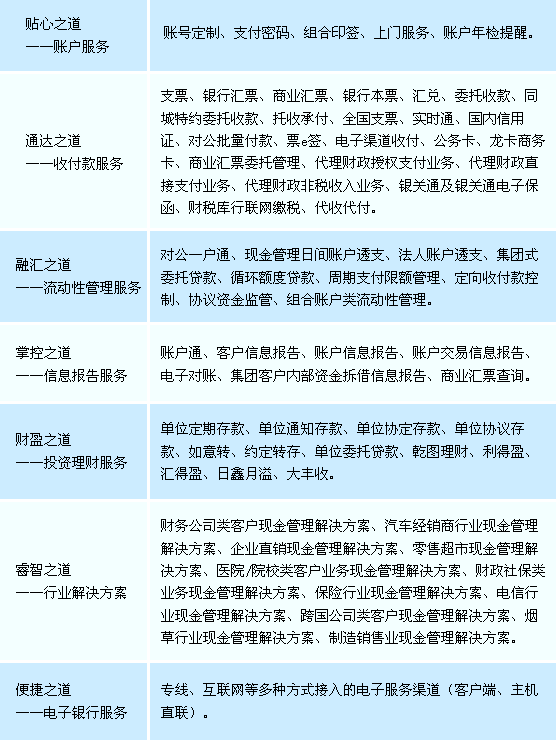
    Ø         七大产品线 

    Ø         行业解决方案

      财务公司类客户            医院/院校类客户           跨国公司类客户

      汽车经销商行业            财政社保类客户            烟草行业

      直销企业                  保险行业                  制造销售行业

      零售超市行业              电信行业

     

    Ø         业务办理流程

    建设银行现金管理,紧跟客户需求,由需求采集分析开始,经方案设计、协商、协议签定、系统测试上线、人员培训至服务开通,持续进行项目后续跟踪和流程优化,致力于为客户提供全方位、全流程的服务。